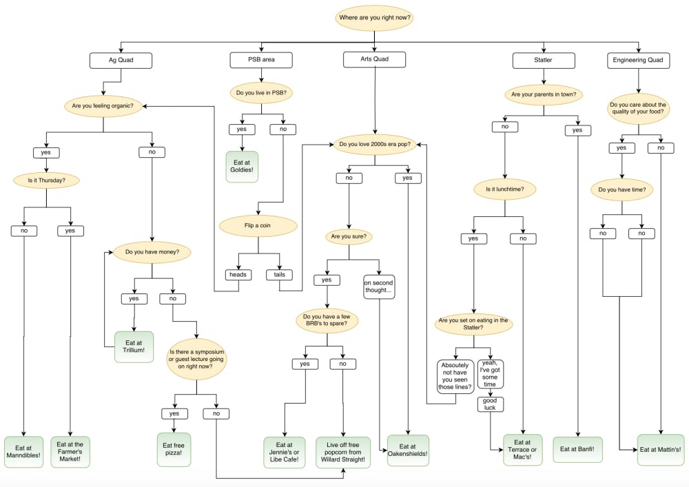
Deciding what, when, and where to eat may seem like a simple task at first. But when our schedule becomes busy with clubs & classes, overwhelmed by personal circumstances, or just unorganized in general, proper and balanced eating habits can often take a backseat.That is why, in preparation for Food Week on Sunspots, I was inspired to apply design thinking towards studying how Cornell students’ eating habits are affected by their surroundings. Welcome to the series:
Understanding Surroundings Through Design Thinking
***
To more effectively present my findings, I condensed interviews with each student into “profiles.” Below are 5 Cornell students who shared their experiences, habits, and thoughts about their diets.
***
At the start, my hypothesis was that because Cornell students are busy, many choose to skip meals or find whatever is closest to them. After the interviews, key insights were that:- The more a student cooks, the healthier then think they are
- Most students don’t cook because they think it takes too much time to prepare or buy groceries
- Everyone thinks they can eat healthier
- Everyone’s diets are rather similar relative to proximity (i.e., students living in Ctown eat in Ctown)
- Sleep schedule can affect whether a student eats breakfast or not, and also what they eat for the rest of the day
- Everyone who eats in Collegetown thinks that there isn't a good balance of vegetable, meat, and grain options in the restaurants there
- Outside of personal schedules, some just have an arbitrary habit of eating at certain times
- Not one of the interviewees spoke of consistently eating fruits in their diet
- None of the interviewees snacked or ate after midnight
- Cereal and toast are the most common things people eat for breakfast









