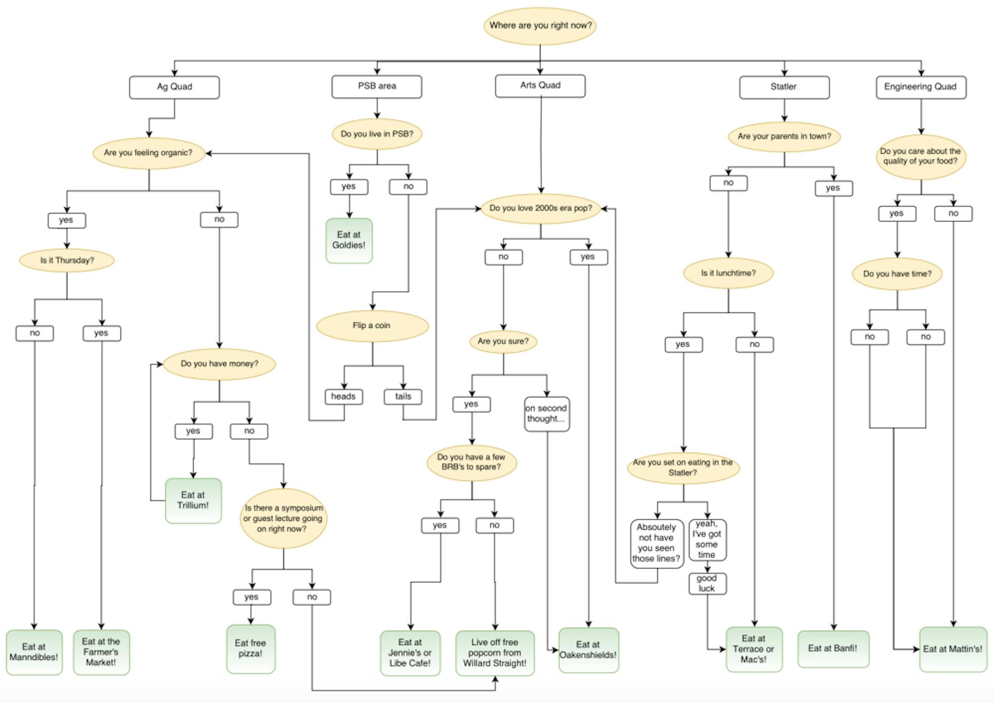
FOOD WEEK | Flowchart: Which Cornell Eatery Should You Go To? Reading time: about 0 minutes Read More Fumbles and False Promises: A Review of Big Red Food Court Meal Swipes Belong on Central Campus BSU and Cornell Dining Collaborate to Celebrate Black History Month
Epstein Corresponded With Cornell Undergraduate, Son of Powerful Law Firm Chairman, According to Latest Batch of Files
U.N. Special Rapporteurs Raise Concern Over Alleged Human Rights Violations at Cornell, Four Other Universities